Iklan 300x250

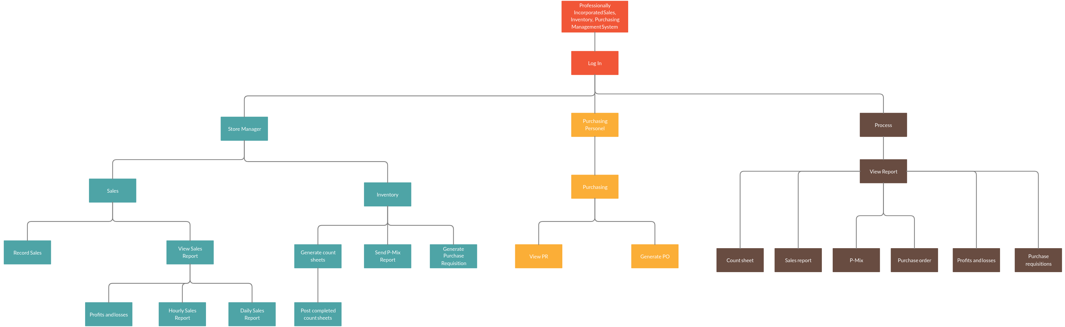
36 functional decomposition diagram example

A while ago (few days I think), u/trinketstone asked a cool question about how do you present *all ten Guilds as a good for the city.* I feel that a question like this is fundamentally also a question of how can we portray the guilds in a more realistic fashion; because it is difficult to believe that any organisation can exist for ten thousand years without providing value to the very world it exists in. (hand waving magical guild pact aside). I shared my idea of how that could be done with ...

[Abstract](https://juniperpublishers.com/ofoaj/OFOAJ.MS.ID.555655.php#Abstract) The relationship between SST and chlorophyll fields from satellite imagery can be computed from several methods. However, the value of the correlation of both fields uses to be lower than expected. It is demonstrated that this is due to a shift between the two fields from the time response of the biological system and the marine dynamic. Authors present a simple method to correct the shift between both fields based...

There are many players in FIFA 19 who like to use some bells and whistles in the game. The cow tail is one of them, but many players are not sure how to use the tail function of the cow. Today, we will bring you the application and decomposition of the tail of the cow. ​ [Tail](https://preview.redd.it/b9nk97dijy721.jpg?width=640&format=pjpg&auto=webp&s=7f8541d44e67fbaefe095d5e02162db20b39f6ec) Operation method: the right direction is →→, the right rocker pushes 180 degr...

Functional decomposition diagram example

Functional decomposition diagram example

Sorry if this isn't formatted properly or doesn't follow the posting rules quite right, I'm happy to rework it as needed. I bought a book on Markov chains (Introduction to Stochastic Processes by Hoel, Port, Stone) during quarantine for something to do but ended up getting sucked into an intro book and a couple udemy classes on Python. I just now got around to it and am stuck on page 28, which I've summarized below with the bolded sentence being the particular part I need help on. The authors...

**CHAPTER 3** **TELLURIDE, COLORADO - 1933** The panorama of the twentieth-century story of the superpowers of the human bio-mind would be greatly enhanced by autobiographies of the early Soviet researchers, especially of Kazhinski and Vasliev. I've not been able to discover if any were written. But it may be that something along those lines does exist, made invisible by the former KGB secrecy, or lost in the political turbulence when the Soviet Empire fell in 1989. Something along these lines...

function decomposition diagram (FDD) [classic]. You can edit this template and create your own diagram. Creately diagrams can be exported and added to Word, ...

Functional decomposition diagram example.

After seeing [this post](https://www.reddit.com/r/math/comments/8o83hb/can_someone_summarize_the_contents_of_american/), I decided to write up a similar breakdown of the math curriculum as experienced by someone in a specialized math/physics school in Russia. Please note that this is in no way representative of the average school in Russia. However, Russia has a great mathematical tradition and a number of great specialized schools ("gymnasiums" and "lyceums"), some of which have university pro...

The purpose of the functional decomposition diagram is to show on a single page the capabilities of an organization that are relevant to the consideration of an ...

Hello guys! I am using a Python script which was created by an other person in their doctoral thesis consisting of various sub-scripts to implement a cluster-based facial animation pipeline. The whole script and its functionalities should be ported to Unreal Engine, in order to build a small application with a Graphical User Interface (GUI) to run the same animation pipeline in UE which gets Motion Capture Markers and the 3D model as input and outputs the animation applied to the 3D mesh in a ...

When and How? · Functional decomposition is mostly used during the project analysis phase in order to produce functional decomposition diagrams as part of the ...

A functional decomposition diagram is a picture that engineers draw to help ... Functional Decomposition Example: A Bike Fender. The most general function ...3 pages

This functional decomposition example template can help you: - Break down large, complex processes and functions into simpler components. - Help individuals ...

Diagrams — The individual elements of the process and their hierarchical relationship to each other are commonly displayed in a diagram called a functional ...‎What Is Functional... · ‎How It Works · ‎Diagrams

Our client is looking for a CA Wily Software Developer in Bothell, WA. Please email [email protected] • Provide CA Wily 9.x development/engineering support. Must have experience administering CA Introscope and CA CEM platforms (i.e. Enterprise Managers, java agents, TIMs and dashboard/report/alert development). • Plans, directs, and completes the analysis of business problems to be solved with CA monitoring. • Provides technical assistance in identifying, evaluating and deploying sol...

[Refining the Analysis of Divide and Conquer: How and When](http://arxiv.org/abs/1505.02820) **Authors:** Jeremy Barbay, Carlos Ochoa, Pablo Perez-Lantero **Download:** [PDF](http://arxiv.org/pdf/1505.02820) **Abstract:** Divide-and-Conquer is a central paradigm for the design of algorithms, through which fundamental computational problems like sorting arrays and computing convex hulls are solved in optimal time within $\Theta(n\log{n})$ in the worst case over instances of size $n$. A fine...

I apologize for the delay in providing this list. I went through this [major directory website]( https://my.sa.ucsb.edu/catalog/Current/UndergraduateDegreeList.aspx) to get these courses. If I had the time, I would have put when each course is offered, but I hope this list suffices. Based on the classes I’ve taken, EEMB 176/176L is only offered in the spring quarter, so get in contact with Professor Rice during the winter quarter. EEMB 179/179H is taught by Professor Nisbet and usually offered d...

Hi /r/Chempros. Have you ever shed blood and tears on writing a script, only to find after a few weeks that something really similar had already been done? Have you ever created a specific tool but didn't really had the time or the right place to share it with your colleagues? Have you ever seen a really useful reddit post that you wish you had saved? I have, and after a quick exchange with our dear mod /u/wildfyr I've decided to post this thread. #Scope I would like for it to be a location ...

***PM for Contact Info*** ​ **Salesforce Admin/Analyst** Mount Laurel, NJ Long term contract Responsibilities: • Uncover current state pain points and work with their delivery team to design a future state solution and decompose into user stories. • Provide guidance and recommendations as well as sharing best practices across business environments and industries. • Contribute new products, workflows and ideas to influence the industry • Serve as a trusted advisor to the c...

Functional Decomposition | Enterprise Architect User Guide

Functional decomposition | enterprise architect user guide

The nature of functional decomposition and data flow diagrams are such that ... of function is accompanied by a definition (in natural language), example, ...

Functional Decomposition Diagram Ppt Powerpoint Presentation ...

Functional decomposition diagram ppt powerpoint presentation ...

Seriously guys... we need to talk about this. I see more and more posts regarding how soil is superior, how better it is, how "organic" it is, how much more "natural" it is then all these "synthetic chemical" bottled nutrients... [https://en.wikipedia.org/wiki/Soil#Composition](https://en.wikipedia.org/wiki/Soil#Composition) " A typical soil is about **50% solids (45% mineral and 5% organic matter)**, and 50% voids (or pores) of which half is occupied by water and half by gas. " ...

Example of function decomposition applied to a design problem ...

Example of function decomposition applied to a design problem ...

Hello r/businessanalysis! We’re winding down our series on the BABOK with a foray into some different perspectives on Business Analysis, based on common projects or initiatives you may encounter in your role as a BA. There’s quite a bit of good information in this section, and it speaks to a lot of questions and discussion I’ve seen on the sub recently about the work that’s actually done as a BA. As such, I want to make sure it gets covered well, so this will end up being another two-parter at l...

Functional decomposition diagrams

Functional decomposition diagrams

Functional Decomposition Diagrams help - Project Management ...

Functional decomposition diagrams help - project management ...

IMS 9001 — Systems Analysis and Design ADDITIONAL

Ims 9001 — systems analysis and design additional

Functional decomposition for Microservices - Wayne Clifford ...

Functional decomposition for microservices - wayne clifford ...

Create a Functional Decomposition Diagram for a | Chegg.com

Create a functional decomposition diagram for a | chegg.com

New functional decomposition diagram [classic] | Creately

New functional decomposition diagram [classic] | creately

Functional Decomposition Diagram | Diagram, Marketing process ...

Functional decomposition diagram | diagram, marketing process ...

Functional decomposition in business analysis – The Functional BA

Functional decomposition in business analysis – the functional ba

Pin on Work Breakdown Structure Templates (WBS)

Pin on work breakdown structure templates (wbs)

The Relevance Of Functional Decomposition Diagrams — Business ...

The relevance of functional decomposition diagrams — business ...

Functional decomposition diagrams

Functional decomposition diagrams

Functional decomposition | Download Scientific Diagram

Functional decomposition | download scientific diagram

Functional Decomposition Diagram Example | Creately

Functional decomposition diagram example | creately

Functional decomposition | Article about functional ...

Functional decomposition | article about functional ...

Functional Decomposition Diagram - 2013-ITCS371-Sec2-Hamsik

Functional decomposition diagram - 2013-itcs371-sec2-hamsik

An example of tree-structured function decomposition ...

An example of tree-structured function decomposition ...

Functional Decomposition Diagrams (FDDs)

Functional decomposition diagrams (fdds)

Functional Decomposition Diagram - ITCS371-dev-Unilover

Functional decomposition diagram - itcs371-dev-unilover

5. Functional Decomposition Diagram - ITCS371-Dev-TuTu

5. functional decomposition diagram - itcs371-dev-tutu

Functional Decomposition

Functional decomposition

ADDITIONAL NOTES 4.1 ADDITIONAL NOTES: PROCESS MODELLING ...

Additional notes 4.1 additional notes: process modelling ...

Guide to Functional Decomposition - ppt video online download

Guide to functional decomposition - ppt video online download

Functional Decomposition Diagram - MUTram

Functional decomposition diagram - mutram

Webby - The PHP Team: Functional Decomposition

Webby - the php team: functional decomposition

Learn Functional Decomposition with an Example | Business Analysis |  Adaptiveus

Learn functional decomposition with an example | business analysis | adaptiveus

Functional Decomposition – Sam Ashok

Functional decomposition – sam ashok

Functional Decomposition: What Have You Done for Me Lately ...

Functional decomposition: what have you done for me lately ...

Functional Decomposition - Msrblog

Functional decomposition - msrblog

Solved 3. Create a functional decomposition diagram similar ...

Solved 3. create a functional decomposition diagram similar ...

How to Use Process Decomposition Diagrams in Your Business ...

How to use process decomposition diagrams in your business ...

Functional decomposition diagrams

Functional decomposition diagrams

EDGE

Edge

0 Response to "36 functional decomposition diagram example"

Post a Comment

Iklan Atas Artikel

Iklan Tengah Artikel 1

Iklan Tengah Artikel 2

Iklan Bawah Artikel